Reddit-Life 18/04: «Стоимость победы на Major – 300 MMR»
18 апреля. Неудержимые Na’Vi, секреты Team Secret и бесконечное ожидание патча.

Вчера Na’Vi после неприятного поражения в финале Starladder продолжили путь к путевке на ESL во Франкфурт. И продолжили его успешно, обыграв No Diggity.
Synderen – один из лучших умов в Dota. До тех пор пока какой-нибудь герой не попадает ему в руки.
Пул героев Na’Vi становится все больше и больше, против них становится сложнее банить. И они явно не слишком расстроились поражению. Это сделало их лучше.
Очень круто смотреть за Na’Vi. Неделю назад они в ничью играли с No Diggity. Сейчас они систематически побеждают. Надеюсь, они попадут во Франкфурт.
Что случилось с Na’Vi за одну неделю? – Их разбанили в дотке.
Оба европейских слота во Франкфурте теперь уйдет командам из СНГ.
«kick the drafter»: swindlez2016
Единственное, что важно в этой игре, Swindle сказал, что через пару дней патч.

Из больших тем обсуждений (кроме постов про 6.87 и его отсутствие) вчера выделилось интервью EternalEnvy, в котором он рассказал некоторые подробности о смене состава, новой команде, патче и EG. Почитать его можно здесь.
Если кратко, то по словам Джеки, в прошлом составе были проблемы. Над новой командой они работают и с Артуром у них все неплохо получается. А вот к Universe еще приходится привыкать. Поделился, что перед Major в Шанхае они больше тренировались и это стоило ему 300 MMR. Также отметил, что для EG эти изменения также будут только на пользу, так как они абсолютно не умели вести себя на ранних стадиях. Что ж, кажется, все только в плюсе.
Больше всего я хочу посмотреть, как Arteezy будет все время играть в миду. Ну и как они с EE будут играть вместе.
Потеряли Meepo – не проблема, его все равно никогда не пикали почти.
Стоимость победы на Major – 300 MMR.
По поводу EG это очень верно сказано. Когда они играли в паре PPD-Aui, они делали намного больше на стадии лайнинга.
Отличные инсайды о профессиональной сцене. Новые EG будут хороши.
Да, есть вещи, которых мы не знаем. Несмотря на то, что EG всегда были в топ-3, им тоже чего-то не хватало. Сейчас я думаю, что для всех все закончилось удачно.
Наконец-то интервью с Envy, где хоть немного можно понять, что он имел в виду.
Мне казалось, или Envy сказал, что учит Universe играть в доту?
И все равно это пост не про 6.87.

PPD об Arteezy.


Люди так устали от патча, что начали сбегать (а на самом деле на западе экзамены в школах).

Еще немного, и Miracle будет как реддиторы!

Лучшая статистика по любому турниру.


Свободные и независимые Team Secret обзавелись спонсорским составом. С китайской стриминговой платформой.


Вот это косплей!


6.87 стимулирует творческих людей.

Люди начали придумывать новых героев. Wind Spirit.

Со всех сторон круглый Арбуз.

Идеи новых смайлов.



Даже Slark может быть милым.


Конкурс красоты Dota 2 продолжается.


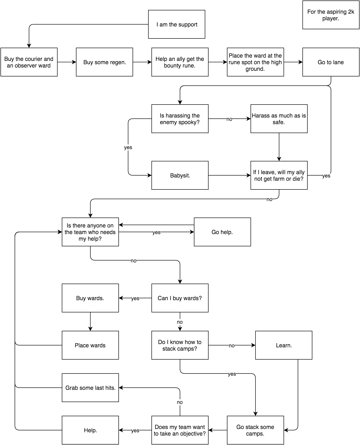
Инструкция по элитному саппортингу.

Расширенная версия инструкции по саппортингу.

Планы Matumba на ближайшие турниры.

Rubick>Necro.

Бот продолжает описывать Dota. Это точно не герой.

А не будет вашего патча.


Рекап третьей недели DreamLeague.
Продолжение Идиот-серии от DC.
Представление нового состава Vici Gaming. В котором Burning в сложной, а rOtK – саппорт.
Главное событие вчерашнего дня – новая песня от fwosh. Она тоже ждет новый патч.

Просто большой файт. Ничего необычного.
Mikasa и его QoP в финале Starladder.
W33ha издевается над EGM.
Сатир Гейминг.











































